开元棋app官方下载 《专利代理师资格考试指南(2021)》

专利代理师资格考试指南(2021)
知识产权出版社有限责任公司 编
书号:978-7-5130-7529-9
定价:198.00元
2021年,知识产权领域的法律及司法解释经历了极为显著的变动,这一变化体现在多个层面,民事领域具有里程碑意义的《民法典》正式实施,同时专利与著作权领域的基础性法律《专利法》《著作权法》也进行了重要的修订。由于基础性法律文件的更新,相关的司法解释也进行了大规模的调整开元棋app官方下载,部分司法解释被正式废止开元棋官方正版下载,例如《最高人民法院关于对诉前停止侵犯专利权行为适用法律问题的若干规定》等文件。因此,2021年专利代理师考试的相关指南进行了整体修订,重点包含了专利范畴内的“许可开放”与“惩罚性补偿”、版权范畴的“影音创作”,以及更广泛的民法概念中的“非法主体”和“技术授权协议”。总而言之,《专利代理师考试指导(2021)》实现了显著改进,具体内容如下:



这本书汇集了二零二一年专利代理人资格考核的指导性文件,并囊括了与考核紧密关联的法律条文、政府法规及部门性规章等,尤其包含了《民法典》《专利法》《著作权法》等核心法律以及配套的权威解释的最新版本,全面展现了我国当前有关专利领域的法律、政府法规及部门性规章的最新修订动态,是众多应考者进行复习和准备的重要参考资料。


专利代理师资格考试大纲(2021)
第一部分 专利法律知识
第二部分 相关法律知识
第三部分 专利代理实务
专利代理师资格考试法律法规汇编(2021)
第一部分 专利法律知识
(一) 专利法律、法规及司法解释
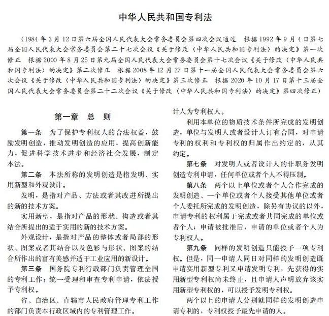
中华人民共和国专利法
中华人民共和国专利法实施细则
专利代理条例
国防专利条例
全国人民代表会议常设机关对于专利及相关智慧财产案件审理过程中若干事项的法规
最高人民法院关于审理专利纠纷案件适用法律问题的若干规定
最高审判机关对于处理专利权授予及确认相关行政诉讼案件时,在法律运用方面存在诸多细节需要明确,为此制定以下具体规范,首部内容如下
最高审判机关针对专利权纠纷审判中法律适用问题的详细说明
最高法院对于审理专利权被侵犯案件所涉及的法律若干问题所做之说明(二)
最高审判机关对于处理知识产权争议采取临时措施案件在法律应用方面具体说明
最高人民法院关于知识产权法庭若干问题的规定
最高审判机关对于技术专家介入知识财产纠纷审判事务的若干准则
最高人民法院关于知识产权民事诉讼证据的若干规定
最高审判机关针对知识产权民事案件惩罚性赔偿的审判指引
(二)国家知识产权局规章、公告
专利代理管理办法
专利代理师资格考试办法
专利审查指南2010
国家知识产权局行政复议规程
关于规范专利申请行为的若干规定
关于规范申请专利行为的办法
用于专利程序的生物材料保藏办法
关于用于专利程序的微生物菌(毒)种、培养物入境检疫暂行规定
关于在香港特别行政区知识产权署提出的首次申请的优先权的规定
关于台岛同胞专利申请的若干规定
关于受理台胞国际申请的通知
关于中国实施《专利合作条约》的规定
专利收费减缴办法
关于停征和调整部分专利收费的公告
国际申请(PCT申请)费用减、退、免方面的规定
关于执行新的行政事业性收费标准的公告
关于停征免征和调整部分行政事业性收费有关政策的通知
专利权质押登记办法
专利实施许可合同备案办法
专利行政执法办法
专利标识标注办法
专利实施强制许可办法
专利优先审查管理办法
专利申请号标准
中国专利文献号
中国专利文献种类标识代码
中国专利文献著录项目
关于专利电子申请的规定
关于新版《专利登记簿副本》、《证明》及《专利说明书》启用相关通知
(三)相关国际专利条约
专利合作条约
国际承认用于专利程序的微生物保存布达佩斯条约
国际专利分类斯特拉斯堡协定
建立工业品外观设计国际分类洛迦诺协定
第二部分 相关法律知识
(一)相关法律、法规、规章及司法解释
中华人民共和国民法典
最高审判机关针对《中华人民共和国民法典》实施过程中的时间问题,制定了若干指导意见
最高人民法院关于审理技术合同纠纷案件适用法律若干问题的解释
中华人民共和国民事诉讼法
最高人民法院关于适用《中华人民共和国民事诉讼法》的解释
最高人民法院关于民事诉讼证据的若干规定
最高人民法院关于审理民事案件适用诉讼时效制度若干问题的规定
中华人民共和国行政复议法
中华人民共和国行政复议法实施条例
中华人民共和国行政诉讼法
最高人民法院关于适用《中华人民共和国行政诉讼法》的解释
最高人民法院关于行政诉讼证据若干问题的规定
最高人民法院关于审理行政协议案件若干问题的规定
中华人民共和国行政处罚法
中华人民共和国国家赔偿法
中华人民共和国对外贸易法
中华人民共和国技术进出口管理条例
中华人民共和国刑法
最高审判机关、最高检察机关就审理侵犯智慧财产权案件具体法律适用问题所做说明
最高审判机关、最高检察机关就审理知识产权犯罪案件涉及的法律具体问题所发布的第二个解释性文件
最高法与最高检联合发布的针对知识产权犯罪案件的法律适用细则第三部分
中华人民共和国著作权法
中华人民共和国著作权法实施条例
计算机软件保护条例
信息网络传播权保护条例
最高审判机关针对著作权相关民事争议案件审理时如何运用法律问题的详细说明
最高审判机关针对网络信息传播权侵权民事案件审理中法律适用问题制定的专门规则
最高人民法院关于互联网法院审理案件若干问题的规定
中华人民共和国商标法
中华人民共和国商标法实施条例
最高审判机关对于处理商标相关诉讼的司法管辖区及法律实施界限的详细说明
最高人民法院关于审理商标授权确权行政案件若干问题的规定
最高人民法院关于审理商标民事纠纷案件适用法律若干问题的解释
规范商标申请注册行为若干规定
关于商标电子申请的规定
中华人民共和国反不正当竞争法
最高审判机关针对审理市场竞争民事案件时涉及的法律问题所作出的详细说明
最高审判机关针对商业机密民事案件审理中的法律适用问题所发布的详细指引
中华人民共和国植物新品种保护条例
中华人民共和国植物新品种保护条例实施细则(农业部分)
中华人民共和国植物新品种保护条例实施细则(林业部分)
最高审判机关对于审理涉及植物新品种权被侵犯的案件开元ky888棋牌官网版,在运用法律方面所制定的若干具体说明
集成电路布图设计保护条例
集成电路布图设计保护条例实施细则
集成电路布图设计行政执法办法
关于执行新的集成电路布图设计保护费收费标准的公告
中华人民共和国知识产权海关保护条例
中国海关对《中国知识产权海关保护规定》的执行细则
展会知识产权保护办法
(二)相关国际条约
保护工业产权巴黎公约
与贸易(包括假冒商品贸易在内)有关的知识产权协定
鲁ICP备18019460号-4
我要评论